首页
西柏坡培训
培训资源
合作单位
燕赵风光
党史党建
党史培训
党建培训
党章党规
新闻中心
开班动态
干训文件
干部培训
党委部门
政府部门
人大政协
法院|检察院
事业单位
工会妇联
民主党派
企业培训
银行、保险
烟草系统
电力系统
邮政、通信
石油、石化
中建、中材
航天、航空
教师培训
中小学校长
高校干部
红色传承
现场教学
西柏坡
雄安新区
狼牙山
冉庄地道战
正定
君乐宝优质牧场
长城汽车
大兴机场
香山革命纪念地
卢沟桥
联系我们
您现在的位置:
西柏坡基地
>>
课程方案
西柏坡7天课程安排(一)
西柏坡7天课程安排(二)
西柏坡6天课程安排(一)
西柏坡6天课程安排(二)
西柏坡5天课程安排(一)
西柏坡5天课程安排(二)
西柏坡4天课程安排(一)
西柏坡4天课程安排(二)
西柏坡3天课程安排(一)
西柏坡3天课程安排(二)
西柏坡2天课程安排(一)
西柏坡2天课程安排(二)
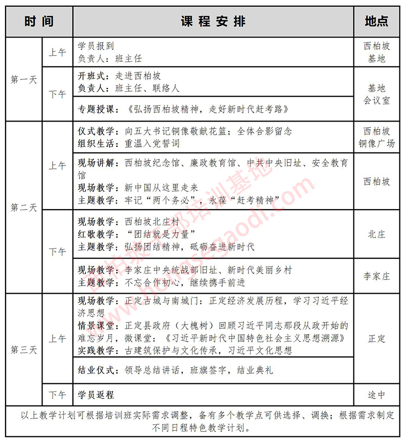
西柏坡3天课程安排(一)
来源/作者: 发布时间:2025-09-25 15:15:41 浏览次数:0
上一条:
西柏坡4天课程安排(二)
下一条:
西柏坡3天课程安排(二)
返回列表页
西柏坡培训
党史党建
干部培训
企业培训
教师培训
红色传承
王老师
19711939228
高老师
13663110508
返回顶部